
PG电子(Pocket Games Soft )全球首屈一指的电子游戏供货商[永久网址:363050.com],首位跨足线下线上电子游戏开发。PG电子,pg娱乐,PG电子试玩平台,PG电子技巧,PG电子下载,欢迎注册体验!公司股权结构稳定,实际控制人为山东国资委,第一大股东山东金岭铁矿有限公司持股比例为58.41%。截至2025Q3,公司前十大股东合计占总股本比例64.37%。公司主营业务是铁矿石开采,铁精粉、球团矿的生产、销售及机械加工与销售,主要产品包括铁精粉、球团矿,副产品铜精粉,其中铁精粉质量卓越、性质稳定。公司拥有全资子公司金召矿业、金钢矿业,控股喀什球团,参股金鼎矿业和山钢财务公司,全资子公司金召矿业以铁矿石开采、销售为主。
铁精粉产品质量卓越,未来勘探开采潜力较大。核心产品质量卓越:金岭矿业核心产品铁精粉凭借其卓越品质获得国家同类产品唯一“金质奖章”,铁精粉品位高,有害元素含量低,产品质量稳定,市场竞争力强劲,产品销路畅通。2025上半年公司铁精粉、球团矿、铜精粉、机械加工和其他业务营收占比分别为76.99%、9.03%、5.10%、0.41%、8.46%。其中,铁精粉毛利率25.39%,同比增加8.16个百分点;铜精粉毛利率83.67%,同比增加13.09个百分点。勘探开采潜力较大:2024年10月12日,公司成功竞拍获得山东省齐河县大张地区铁矿普查探矿权。该铁矿普查探矿权位于齐河—禹城富铁矿重点勘查区。此次探矿权面积21.3平方公里,勘查程度为普查,成矿地质条件为中等类型,有助于提升公司铁矿资源储备。
“数智金岭”建设提速,提升绿色发展效能。公司持续推动“数智金岭”建设,数智金岭一期一步项目整体建设完成,物流平台、检化验系统、生产系统及远程无人计量系统均已上线运行;智慧运营管控中心建设完成,管理驾驶舱界面开发圆满结束;成功利用人工智能大模型,开发出配矿模型。2024年,公司研发投入共计7,218.51万元,占营业收入的4.67%。公司现有专业技术人员316人,其中176人直接从事研究与试验工作,高级职称81人,研发团队总人数273人,占员工总数14%。
下游需求不及预期的风险;铁矿石价格波动的风险;行业竞争加剧的风险;国内外政策不确定性的风险等。
公司股权结构稳定,实际控制人为山东国资委。山东金岭矿业股份有限公司原名山东淄博华光陶瓷股份有限公司,1996年11月8日经中国证监会批复为社会募集的上市股份公司,股本总额51,740,000股,并于1996年11月28日在深交所挂牌交易(股票代码000655.SZ)。2006年6月,公司股权分置改革与重大资产重组相结合,山东金岭铁矿(始建于1948年)通过资产置换的方式以其合法拥有的侯家庄、铁山辛庄铁矿、选矿厂等铁矿石采选业务经营性资产及少量辅助性资产注入到公司,2006年10月完成了向金岭铁矿的非公开发行,公司名称变更为山东金岭矿业股份有限公司,成为中国第一家铁矿石资源类上市公司。2009年,金岭矿业收购塔什库尔干县金钢矿业有限责任公司100%股权。2012年,金岭矿业收购山东金鼎矿业有限责任公司40%的股权。2023年8月,金岭铁矿将其所持有的金岭矿业总股本数58.41%的股份所对应的股东权利全权委托山钢集团行使,山钢集团成为金岭矿业控股股东。
控股股东为山钢集团,子公司业务涉及铁矿及球团。第一大股东为山东金岭铁矿有限公司,持股比例为58.41%。截止2025Q3,公司前十大股东合计占总股本比例64.37%。金岭矿业拥有成熟的行业技术和深厚的企业文化,主营业务是铁矿石开采,铁精粉、球团矿的生产、销售及机械加工与销售,主要产品包括铁精粉、球团矿,副产品铜精粉,其中铁精粉质量卓越、性质稳定。公司拥有全资子公司金召矿业、金钢矿业,控股喀什球团,参股金鼎矿业和山钢财务公司。全资子公司金召矿业以铁矿石开采、销售为主,控股子公司喀什球团以生产、加工、销售球团矿为主。
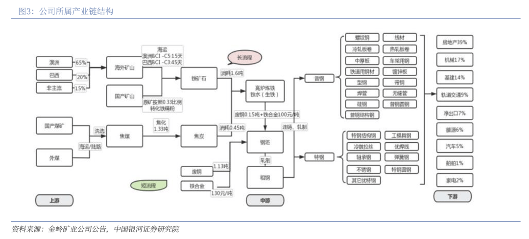
上半年钢铁行业减量调结构,铁矿石市场供弱需强。公司所属行业为黑色金属矿采选业,产品为钢铁行业的原料,属于钢铁行业上游,产业链前端,整条产业链的传导呈现自下而上,下游需求影响钢铁产量,钢铁产量影响铁矿石需求,因此,铁矿石行业也具有钢铁行业、房地产等下业的周期性等特点。2025年上半年,钢铁行业呈现减量调结构的特点,铁矿石市场呈现“供弱需强”特点,但产业链内去库导致铁矿石价格重心下移,铁矿石价格上半年整体呈现“先强后弱”震荡下行的趋势。据国家统计局数据显示,2025年1-6月累计生产铁矿石原矿5.09亿吨,同比下降9.1%。据中国冶金矿山企业协会统计,2025年1-6月累计生产铁精粉1.38亿吨,同比下降7.8%。进口铁矿方面,根据海关总署数据,2025年1-6月累计进口铁矿石5.92亿吨,同比下降3.0%。
核心产品铁精粉市场认可度较高,球团矿生产工序完善。公司的主要产品铁精粉主要销售给黑色冶炼企业及各大钢厂,铜精粉属于副产品,产量占比较少,基本产销平衡。公司作为国内以铁矿石采选为主营业务的上市公司,拥有优质铁矿石资源,属于国内富矿之一,主要产品为磁性铁精粉,曾获得国家同类产品唯一“金质奖章”,其不仅品位高,且硫(S)、磷(P)、二氧化硅(SiO2)、二氧化钛(TiO2)等有害元素含量低,因此产品市场认可度高,销路畅通。公司铁精粉铁含量基本在65%左右,含硫、磷等杂质低,主要作为钢厂的原料。公司下属单位机械制造厂所生产的铲运机、破碎机、矿车、罐笼等设备主要用于自用、国内各规模矿山企业,公司球团矿品位63±3%,主要销售给黑色冶炼企业及各大钢厂,用于高炉冶炼。公司铁矿石采用地下开采方式,主要以竖井、斜井开拓,开采方法以分段凿岩阶段矿房法、浅孔留矿法、上向分层胶结充填法为主。开采出来的铁矿石经过提升系统进入地表矿仓,随后运输至选矿厂经破碎筛分、磨矿分级、浮选、磁选、过滤等工艺流程,从而产出最终产品。公司产品球团矿主要原材料为铁精粉和若干添加剂,主要工序包括配料、混合料预处理、造球、筛分布料、干燥预热、焙烧、冷却、成品球团矿输送储存等工序。辅助工序包括煤粉制备、主抽循环风机等抽风系统、多管除尘静电除尘等除尘系统、烟气脱硫系统等。
分产品来看,2025上半年公司铁精粉、球团矿、铜精粉、机械加工和其他业务营收占比分别为76.99%、9.03%、5.10%、0.41%、8.46%。其中,铁精粉毛利率25.39%,同比增加8.16个百分点;铜精粉毛利率83.67%,同比增加13.09个百分点。2025上半年公司共生产铁精粉69.80万吨,销售69.00万吨;生产铜精粉金属量533.68吨,销售467.00吨;生产球团矿9.64万吨,销售5.98万吨;加工生产钒钛球团矿9.74万吨,销售8.53万吨。
分地区来看,2025上半年公司在山东省内实现营业收入3.06亿,占总收入比例为39.83%,同比增加9.02%;在山东省外实现营业收入4.62亿,占总收入比例为60.17%,同比增加10.95%。公司持续深化商业模式变革,服务商转型效益凸显,公司在铁路物流领域实现布局,通过铁路专线实现铁矿石、铁精粉和石料等大宗货物的“直装直运”,降低区域物流成本,将有效提升产品市场竞争力,扩大市场服务半径。
前三季度营收利润双增,成本端控制良好。2025年前三季度金岭矿业实现营业收入12.47亿元,同比增加12.98%;实现归属于上市公司股东的净利润2.20亿元,同比增长47.09%。按单季度数据看,公司25Q3营业收入4.79亿元,同比增长17.78%;实现归属于上市公司股东的净利润0.70亿元,同比增长0.25%。公司期间费用较稳定,2025年Q1-Q3销售费用率为0.13%,管理费用率为8.65%,财务费用率-3.20%,三大期间费用率合计5.58%,较2024年末下降1.24pct。公司通过人力资源改革、划小核算单元管理、实施差异化薪酬等机制改革,激发全员创效动力。公司持续深化商业模式变革,服务商转型效益凸显,公司在铁路物流领域实现布局,通过铁路专线实现铁矿石、铁精粉和石料等大宗货物的“直装直运”,降低区域物流成本,将有效提升产品市场竞争力,扩大市场服务半径。持续推进落实绿色发展,通过节能降耗做好绿色低碳工作。公司通过强化功率因数管理、提升转供电收入、推进电力直接交易及变压器技术改造等措施,助力公司进一步节能降耗。
新矿产资源法出台,推动战略性矿产资源增储提产:2024年11月8日,《中华人民共和国矿产资源法(修订草案)》(简称“新矿产资源法”)经十四届全国人大常委会第十二次会议审议通过,自2025年7月1日起施行。新矿产资源法明确加大对战略性矿产资源勘查、开采、贸易、储备等的支持力度,推动战略性矿产资源增加储量和提高产能,推动战略性矿产资源产业优化升级。新矿产资源法有利于鼓励矿业投资、发展矿业新质生产力,助力公司发挥资金优势,增存提产,提升资源竞争力。
核心产品质量卓越,勘探开采潜力较大。金岭矿业核心产品铁精粉凭借其卓越品质获得国家同类产品唯一“金质奖章”,铁精粉品位高,有害元素含量低,产品质量稳定,市场竞争力强劲,产品销路畅通。2024年10月12日,公司成功竞拍获得山东省齐河县大张地区铁矿普查探矿权。该铁矿普查探矿权位于齐河—禹城富铁矿重点勘查区。该区富铁矿资源是我国罕见的高品位富铁矿,具有分布面积广、矿体 厚度大、矿石品位高、找矿前景好的特点。此次探矿权面积21.3平方公里,勘查程度为普查,成矿地质条件为中等类型,有助于提升公司铁矿资源储备,符合公司长期发展战略。
深耕铁矿主业70余年,具备成熟的行业技术和管理优势。公司在矿业领域拥有丰富的行业经验和管理能力,准确把握市场趋势和行业发展方向,同时,公司的技术人才队伍,在地质勘探、采矿工程、选矿技术等方面具备深厚的专业知识和实践经验。公司构建了从矿山开采、选矿加工到矿产品销售的完整产业链,形成了从铁矿石开采到铁精粉、球团矿等产品生产的全流程生产能力。这种一体化的产业链布局能够有效降低生产成本,提高产品附加值,增强市场竞争力。此外,公司通过内部资产整合,实现了供产销一体化,持续优化生产流程,提升产能利用率。
持续完善内部质量管理体系,组建金属平衡管理机构。公司制定了《矿石质量管理制度》《质量管理考核细则》等一系列制度文件,明确了采矿过程的质量管理要求、矿石入仓的质量标准以及矿石质量检验流程。2024年,公司开展了12次质量内审,聘请第三方机构抽检18次,产品合格率100%。质计中心负责对公司各相关单位开展产品质量监督抽查工作,若抽查中发现严重问题,按《质量管理考核细则》处理,并纳入绩效考核。同时,公司成立了质量管理小组,小组成员可通过自愿结合或行政组织等多种方式组建,也可跨车间、跨科室成立专题质量攻关小组。每年组织评审小组对各小组的成果进行评审,并推荐优秀成果,激励全员参与质量管理,提升整体质量水平。为更好地促进矿山稳定发展,加强企业的金属平衡管理,公司制定《金属平衡管理制度》,并组建金属平衡管理机构。机构成员包括分管领导、质计中心、运营改善部、经营财务部等有关部门负责人和主要技术指标管理人员,其中质计中心负责金属平衡的具体工作。在开展金属平衡管理工作时,公司以实际生产资料为依据,如实地、科学地反映金属的流向,保证产品的质量。
现金分红比例逐年增长,注重投资者回报。公司将投资者回报作为重要发展理念,坚持以持续、稳定的分红机制回馈股东,2024年分红派息方案顺利实施,派发现金65,487,425.30元,加上2024年半年度及三季度的分红,2024年度累计派发现金107,161,241.40元,分红比例占2024年度归属于母公司所有者净利润的52.54%,股东回报水平实现显著提升。为进一步深化对投资者的回报,公司推出了2025年半年度利润分配预案,以公司当前总股本595,340,230股为基数,向截至分红派息公告确定的股权登记日登记在册的全体股东按每10股派发现金股利0.50元(含税),共计派发现金29,767,011.50元,持续以稳健的分红实践,与全体股东共享企业成长价值。
为增强利润分配的计划性和透明度,完善和健全公司分红决策和监督机制,公司制定了《未来三年(2024—2026年)股东回报规划》,确保利润分配政策的连续性、稳定性和科学性。制定利润分配方案时,平衡短期利益与长期发展。2024年公司修订了《公司章程》,将分红比例下限从每年实现可供分配利润的10%大幅提升至50%,充分保障股东权益。2024年,公司首次实施中期分红,并在年内累计开展了三次现金分红,分红总额达1.13亿元,较去年同期增加280%,创近年来分红新高。公司严格按照《上市公司监管指引第3号—上市公司现金分红》《公司章程》《未来三年(2024-2026 年)股东回报规划》等规定执行利润分配政策,同时,根据公司股东会审议通过的2024年度利润分配方案,在规定期限内顺利完成分红派息工作。2025年半年度,公司也提出了《2025 年半年度利润分配预案》,通过现金分红方式积极回馈股东。
制定《供应商管理制度》,提高经营合理化水平。2024年,公司供应商共计476个,山东省本地供应商占比64.08%,本地化采购支出比例97.08%。采购部门负责整理业务单位的《供应商基本资料表》,并在阳光购销管理信息平台对生产制造商、中间商、内部及外部供应商实施分类管理。在业务开展过程中,对供应商进行动态监督,确保优质供应商及时准入,淘汰不合格供应商。公司积极践行本土化采购策略,通过与本地供应商的紧密合作,保障了供应链的稳定与高效,降低了采购成本和物流风险。公司建立优胜劣汰的供应商动态管理机制,确保供应商所提供的产品和服务符合公司要求,通过加强对新供应商的准入管理,使具备优秀潜质的供应商进入公司供货体系,为公司的生产提供有力保障。通过供应商等级划分来激励和提升供应商的表现。对于产品质量问题严重且拒不改正的供应商,公司将其列入黑名单,撤销其供货资格,并由采购部门在三个工作日内将相关信息上传至阳光购销管理信息平台“供应商黑名单”。
数智化矿山建设加速,全面提升信息化、数字化、智能化水平。公司持续推动“数智金岭”建设,数智金岭一期一步项目整体建设完成,物流平台、检化验系统、生产系统及远程无人计量系统均已上线运行;智慧运营管控中心建设完成,管理驾驶舱界面开发圆满结束;成功利用人工智能大模型,开发出配矿模型;完成各相关系统与标财系统接口开发,为公司业财一体化上线,提供业务数据支撑。公司着力构建生产管控、经营管理、流程管控、运维保障四大维度的数字化统一管理平台,全面提升信息化、数字化、智能化水平,打造高科技金岭,推动公司由生产型企业向高科技企业转变。2024年,公司研发投入共计7,218.51万元,占营业收入的4.67%。公司现有专业技术人员316人,其中176人直接从事研究与试验工作,高级职称81人。研发团队总人数273人,占员工总数14%。
建立创新研发体系,数智技术助力智能化提速。党的二十届三中全会明确提出了完善战略性矿产资源探产供储销统筹和衔接体系,支持企业用数智技术、绿色技术改造提升传统产业战略部署,公司通过科技创新,全力构建“探产选供储销”的全产业链生态,力求在传统产业中开辟出一条绿色低碳、数智化发展的新路径。公司建立并完善科技创新人才队伍管理体系,全面整合现有技术人员、资源、资质等要素资源,组建以智力资本为核心资产的高科技中心,努力突破和掌握一批引领行业发展的核心技术,打造原创技术策源地,推动公司由生产型企业向高科技企业转变。公司设立技术中心管理省级技术平台(山东省采选机械工程研究中心),通过整合内部技术资源,助力公司向智能化、绿色化持续发展,提升矿山科技创新水平。为充分挖掘内部潜力,激发员工的主观能动性,公司制定《重点事项(工作)奖励管理办法》。为深入贯彻科教兴国战略,促进教育和经济、科技的密切结合,金岭矿业与山东理工大学共同签署《教学实践基地合作协议》,共建研究生工作站与教学科研实践基地。通过产学研深度融合,助力提升教学科研水平,并强化企业技术创新能力。2024年公司计划实施11项科技创新项目,均为应用型研究类。项目围绕矿业主业开展,主要核心在于服务生产经营,旨在提高本质化安全水平、提质增效、提高产品竞争力。其中结转项9项,新立项2项;按项目类别分,重点项目3项,一般项目8项。截至2024年末,公司共有专利102项,其中发明专利8项,实用新型专利94项,公司拥有商标2项,发表论文14项。
公司持续推进落实绿色发展,通过节能降耗做好绿色低碳工作。公司通过强化功率因数管理、提升转供电收入、推进电力直接交易及变压器技术改造等措施,助力公司进一步节能降耗。
1.公司坚持绿色生产、绿色技术、绿色制度一体推进,全面打造绿色矿山:持续开展绿色矿山完善提升建设,努力实现规模经济效益、良好社会效益、明显环境效益、显著示范作用和高质量可持续发展的有机统一。公司通过科学规划与技术创新实现生产与生态的和谐共生,将矿山打造成为绿色家园,获得了多项绿色矿山殊荣。
2.尾矿充填利用:原矿经破碎筛分、磨矿分级、浮选、磁选、过滤等生产工艺,产生的工业废弃物成为尾矿,尾矿以压滤为主,压滤的尾矿供井下填充使用。为实现尾砂的高效回收利用,公司利用胶结充填法,即将尾砂与固结材料按一定比例混匀,得到一种理想的充填材料,解决尾砂去向问题的同时,也解决了充填材料的短缺问题。胶结充填法不仅大大提高了空区的稳定性和安全性,还进一步为提高矿石回采率提供了安全保障。公司将选矿产生的尾矿和井下采掘产生的固废岩石用作井下空区充填料,减少了地表土地占用,避免了地表塌陷,在消除地质隐患的同时实现了资源再利用。2024年度,公司尾矿回收利用率达65%左右。
3.硫精矿综合利用:选矿厂通过采用旋流器联合筒式过滤机的方式,实现了分离浮选尾矿品位提升、水分降低。项目实施后,分离浮选尾矿硫品位由原来的20%提高到25%以上;得益于旋流器脱泥作用,过滤效果大幅增强,水分由原来的27%降低至15%以内,实现了分离浮选尾矿转变为硫精矿的商品化。
4.尾矿库土壤和地下水监测:为进一步加强土壤污染重点监管单位环境管理工作,公司依据《中华人民共和国土壤污染防治法》《工矿用地土壤环境管理办法》《尾矿库污染隐患排查治理工作指南(试行)》等文件要求,定期组织开展土壤和地下水监测活动。
5.绿色运输:公司在矿石运输以及铁精粉外销环节均采用汽车运输方式。为积极响应环保号召,切实降低运输过程中的污染物排放,公司大力推进运输车辆的升级换代。目前,已全面停止使用国标准以下的道路运输车辆;同时,对于非道路移动车辆,也不再使用国标准以下的车辆。在销售业务开展时,公司明确要求运输合作方必须提供国标准车辆,或是采用新能源车辆来承担运输任务,以此助力绿色物流。
6.矿山环境保护与生态修复工作:铁山1。2024年,公司针对铁山1,消除矿山危险源,实现尾矿库销号。具体措施包括库内尾矿回采、坝体拆除、排洪系统拆除、覆土绿化,推动矿山生态保护修复。通过实施该项目,坝体拆除后的土方用于生态恢复,石料可综合利用,并能够消除矿山重大危险源,促进矿山生态恢复,确保安全环保达标,实现尾矿库隐患治理与矿山生态保护修复治理的有机结合。
下游需求不及预期的风险:行业下游需求存在不确定性,可能影响公司盈利能力和市场表现。
铁矿石价格波动的风险:公司主要产品铁矿价格受宏观经济状况、供需关系等多方面因素影响,可能影响公司业绩表现。
行业竞争加剧的风险:公司属资源型企业,经营受自然资源禀赋影响,面临着国内外同行业在自然资源禀赋、设备技术和客户等各方面的竞争。
国内外政策不确定性的风险:行业周期性较强,国内外政策的不确定性可能影响铁矿石市场供需及价格。
本文摘自:中国银河证券2025年11月10日发布的研究报告《【银河钢铁】公司首次覆盖_金岭矿业(000655.SZ):铁精粉品质卓越,积极增厚资源储备》